Contents
ICI Rebates and Promotions App
Overview
Icertis is expanding its market coverage by adding a major application to its growing suite of Business Apps - the ICI Rebates and Promotions App. This enables businesses to handle rebates and rebate programs holistically and smartly, with an intuitive application powered by robust calculation algorithms.
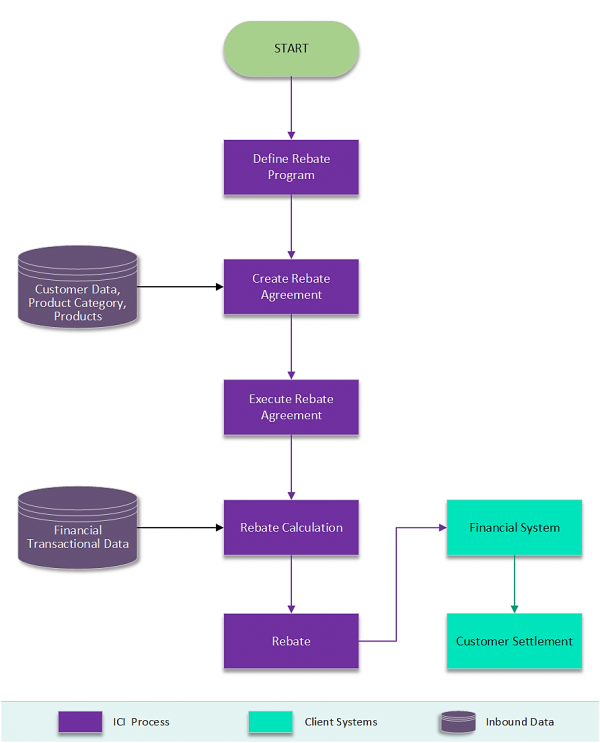
The Rebate management process has the following stages:
- Program Definition
- Agreement Creation
- Agreement Execution
- Rebate Calculation
- Financial Accruals
- Financial System Feed (Client)
- Customer Settlement (Client)
Solution Framework
The Rebate App brings forth a solution to effective rebate management for suppliers and customers. It takes care of multiple types of rebate programs, which can be categorized as follows:
- Volume or Volume Growth: Rebates are earned based on the achievement of volume-based turnover targets or predefined growth milestones.
- Sales or Sales Growth: Rebates are earned based on the achievement of sales-based turnover targets or predefined growth milestones.
- Retention: Retention rebates are offered as rewards to customers for their loyal patronage.
- Product Mix: Mix Rebates help achieve margin or sales objectives for a product mix or to move slow-moving items along with fast-moving items.
The Rebate App includes the following functionality:
- Program Definition: This is the ability to define rebate programs with desired parameters, with ready-to-use attributes for rebate calculations.
- Out-of-the-box Programs: This is the set of rebate programs that come out of the box with the App, with the most useful combinations of essential attributes required for calculating different types of rebates per customer requirements.
- Calculation: These are the different calculations of rebates, with formulae and the essential program parameters/attributes, which are either seeded with the App rebate programs or can be calculated based on customer-specific requirements and goals.
- Settlement: This is the part wherein the accrued rebates are published to the client’s (external) financial systems, as defined in the rebate programs and client financial calendar.
Benefits
The Rebate App provides the following benefits:
- Improved Visibility
- Centralized Program administration without losing the benefits of decentralized rebate contract execution.
- Smarter rebate contract management that provides 360-degree visibility to all stakeholders, partners, and vendors, throughout the program.
- Better Process Compliance
- The App ensures implementation of only qualified rebates for specific markets/customers/products/vendors, as per approved contracts.
- Compliance tracking with respect to budgets, contracts, and payments.
- Increased Efficiency
- Automated and customized rebate programs, leading to reduced manual errors and improved turnaround time.
- Real-time visibility into actual achievements helps identify best/worst performing programs for recalibrating investments in those programs.
- Maximized Profit
- Incentivized and satisfied channel partners, while prioritizing your products.
- Smart elimination of incentive overpayments, based on contract terms.
- Push sales in categories will potentially yield more incentives for overall profitability improvements.
The ICI Rebates & Promotions App comes with a dedicated tile, named “Rebate”, in the tile navigation menu on top.
Based on the user or security group access, the tile options visible to a user would vary:
- View Access for all users – the ability to view:
- Rebate Details
- Programs
- Reports
- Manage Access for Admin – the ability to view and create:
- (Rebate) Programs
- Masterdata
Users can create and view tile menu options based on the security group permissions.
To access the options under the “Rebate” tile - click the “Rebate” tile on the “Home” page.
The following options are displayed.
- Programs: This option leads to the list of the Rebate Programs defined in the Rebates App.
- Create Program: This option displays a form where you can define and create a new Rebates program.
- Rebate Agreements: Gives a listed view of all Rebate Agreements where you can view details and update those as required.
- Rebate Details: Clicking this opens the comprehensive list of all the accrued rebates as a saved search of all rebates defined and calculated.
- Dashboard: Displays a summary of the statistics related to the defined Rebates programs.
Working with the Rebate App
The Rebate App has many layers providing value to its users, and at the helm of it are Rebate Agreements and Rebate Programs with insightful rebate program definitions and calculations.
The program definitions with their respective data and calculations are what set the overall Rebates App objectives in motion.
Rebate App Contract Type
This section covers the configuration of App Entities (Contract Types) catering to the different aspects and lifecycle stages of the Rebate program process flow.
The App Entities are seeded contract types that the App comes with, under the categories of contract types supported by the ICI platform, namely – “Agreement”, “Associated Document”, “Masterdata”, and “Contract Request”.
Below are the seeded App entities with respective configuration details:
App contract types contain several seeded attributes, that are listed, along with their configuration details, in the following sections, for each of the entities. With the aforementioned details, you can configure the Rebate App entities by using the standard ICI contract type configuration process.
Rebate App Workflow
The Rebates App has a planned workflow that ensures smooth transitions and success across the rebate management process.
This process diagram represents the Rebate App workflow:
These are the foundational elements of the Rebate App workflow, as also represented in the tile navigation:
Rebate Agreements
The Rebate Agreement is based upon the standard ICI structure for creating agreement contract types.
A rebate is a form of buying discount and is an amount paid by way of reduction, return, or refund that is paid retrospectively. It is a type of sales promotion that marketers use primarily as incentives or supplements to product sales. Rebate agreements are usually based on volume, value or growth of purchases.
To create a Rebate Agreement:
1. Click “Agreements” tile, the Agreements index page opens.
2. Click “Create” button, the Rebate Agreement creation page opens.
3. Complete the details for the sections mentioned below:
- Contract Type Details
- Attributes
- Select Template
- Verify
4. Click "Next" at the end of each section to go to the next section and complete creating the rebate agreement. You can also “Save” a section at any time, or navigate to the previous page by clicking the “Previous” button, and return to this page to complete your rebate agreement.
Contract Type Details
This section captures important details of the agreement that you are creating. Note that the attributes shown on this page will vary depending on the Contract Type that you selected. Below is an explanation of some of the less obvious attributes.
Attributes
This section captures important details of the agreement that you are creating. Note that the attributes shown on this page will vary depending on the Program Type that you selected. Below is an explanation of some of the less obvious attributes.
To create a new rebate agreement, complete the details for the sections mentioned below.
- General Details
- Company Details
- Legal Entity Details
- Agreement Details
- Agreement Approver Details
General Details
- Is there a Rebate: This is the flag indicating if there is a rebate in the given rebate agreement. Select "Yes" to if there is a rebate in the given rebate agreement.
Company Details
- Does Company name exist in the list? : This is the flag indicating if the company name is present in the list. Select "Yes" if the company name is present in the list.
- Company Name: This is the name of the company with whom the rebate agreement is to be signed. If the desired company is not present, click the plus icon to add a new company to the list.
Here is the comprehensive listing of all seeded attributes.
Verify the information added in all sections and create the rebate agreement.
Once the rebate program is incorporated and the rebate agreement is created, the agreement is executed as per the standard ICI process.
Rebate Details
The Rebate Details page lists out all the Rebate Accruals, thus calculated as a result of all rebate program definitions/calculations and rebate agreements.
This page essentially acts as the Rebates dashboard, featuring all the accrued rebates being dealt with in the Rebates App, and are listed via saved search per ICI standard.
Rebate Programs
Rebate programs form the absolute basis for the key value proposition of the Rebate App. The rebate program definition functionality provides users the ability to use and define rebate programs with multiple combinations of important attributes that contribute to meaningful calculations of rebates per business requirements and/or rebate objectives.
In the App, these are the different sources for the inputs to formulate and define rebate programs:
- Customer Data.
- Rebate App Masterdata.
- The Rebate agreement.
Program Definition
Rebate programs are defined with a set of parameters/attributes, which are also embedded as part of the Rebate App Masterdata wherever applicable. These are the overall specifications of the Rebate Program definitions:
- There can be different Rebate Types:
- Flat – This is a simple, flat rebate amount for the average customer category.
- Tier – This is a tiered customer categorization, based on which rebates are categorized.
- There are different Rebate qualifying criteria.
- Net Sales Value
- Net Sales Value Growth
- Net Sales % growth
- Volume
- Volume Growth
- Volume Growth %
- The Rebates App provides multiple types of calculations that contribute to defining rebate programs. These rebate calculation types are based upon:
- Dollar/unit as a percentage of Net Sales/Revenue Dollars.
- Net Sales Volume per Rebate unit.
- Dollar/unit Growth in Net Sales.
- Unit as a percentage of Net Sales based on Premier Distributor Level.
- Rebate value in KG/Units for Tiered Volume Growth.
- Rebate value in KG/Units for any specific Currency.
- Rebate Qualified Quantity is the eligible quantity based on Net Sales $ or Volume.
- Program definitions in the Rebates App have the ability to handle different currencies, including all major global currencies.
- Rebates App has the ability to handle different types of UOM, like Kilogram, Pound, units, cases etc.
- This table shows some examples of rebate program definitions.
MasterdataThe App uses this seeded Masterdata - “RebateProgram”. This is a pre-defined MDCT that seeds program information into the rebate agreement. Note: Users can define additional MDCT records to define custom programs as well. More information about the seeded attributes with this MDCT can be found in the "Rebate Agreements" section.
Dashboard ReportICI provides several out-of-the-box Reports that have been designed to cater to specific business needs. Rebates are accumulated by different Programs by agreement and their details like Net Sales, Quantity, Rebate Type, Accrual Value, Currency, UOM, Created Date. The Rebates app supports the following reports:
The Rebates app features a dashboard that gives detailed insights about the performance, agreements data, payouts, and so on that helps in rich data analysis for robust business intelligence. Vital information about the Rebate application's performance can be viewed in a dashboard panel as shown below:
The dashboard also shows details about the Agreement Products and other details. Using the Rebates App dashboard you can view the details of the Rebate program's Payout Schedule. Related Topics: Agreement Management |


